
| 26区考面试工具箱 | 点击使用 |
|---|---|
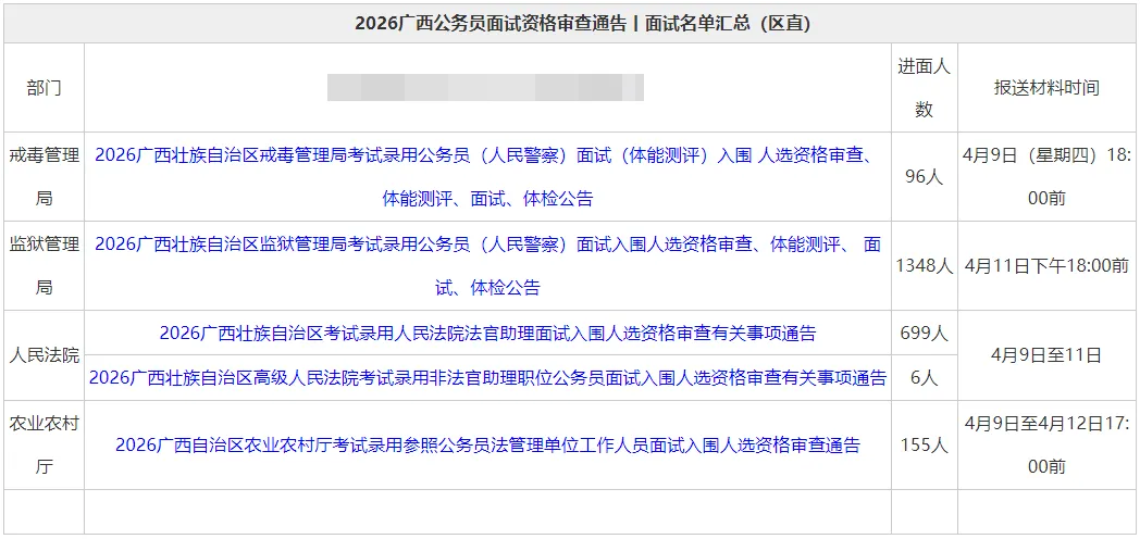
区考进面名单


其他地市陆续发布,可收藏小程序及时查询

...


🔺各地市面试资审公告陆续发布中
面试班4月10日起陆续开课
添加中公小助手了解更多


大家可提前收藏以下小程序,出了名单以后及时下载文件,快速查询自己是否入面!
![]() | ![]() |
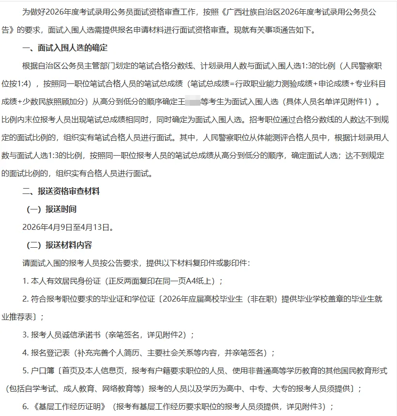
招录单位对确定进入面试的人选进行资格复审,考生需提供报名申请材料进行面试资格审查,逾期不报送资格审查材料者,视为放弃面试资格。
其他还没有出进面名单的地市,大家可以通过查成绩排名,来提前预判自己是否进面。


目前距离面试已不远,再除去准备资审材料、提交材料的时间,真的所剩不多了!
广西分类面试
2026年广西区考面试分公共面试和专业面试。公共面试按照分类分级原则,面试试题分为3类:《计划表》中机构层级为自治区级、市级的综合管理类职位使用A卷;机构层级为县级、乡镇级的职位使用B卷;行政执法类职位使用C卷;合并职位按较高的机构层级确定试卷类型。
今年广西区考延续分类分级面试,结合往年3~4道考题且思考时间短,平均仅1分钟1道题的思考时间,难度大,结构化没有深度学习(没有个性化+岗位匹配作答)拉分差难度更大。
凸显思维发散能力
思考时间短,回答内容要有深度。面试过程中,思考时间短,每题4分钟回答。除了考察大家的反应能力,还对考生的思维发散能力、解决问题的能力提出高要求,回答的内容要反套路化,突出个人亮点。
那么就需要我们在平时的训练中,尽快巩固基础理论、日常积累补充知识储备、多种题型反复训练、多轮次模拟实战、脱敏训练、塑造个人答题风格,这些都是需要耗费大量时间的。
★ 广西区考面试资料 ★
![]() | ![]() |
★ 广西区考面试课程 ★
2026广西区考面试班
即将盛大开课🔥
✅分级分类(A/B/C)✅AI学习机全程辅学
✅1v1定位短板✅多轮实战训练
喜迎公告,100元定金
预订享超值报班福利、到店体验中公AI产品!

![]() | ![]() |
![]() | ![]() |
![]() | ![]() |
更多课程详情
扫码添加客服1v1咨询👇


