
回复“南宁考题”免费领取南宁历年zhen题
🔥南宁教师编考生注意!🔥
距离4月25日笔试备考时间告急
你是否面临以下困境?
✅ 教育综合知识500+页教材无从下手
✅ 客观题模块刷题正确率过山车
✅ 新增教育时政热点考点毫无头绪
✅ 每天复习5小时仍记不住高频考点
✅ 历年zhen题做了3遍还是考不到80分
别慌!去年上岸考生强烈推荐
专为南宁考生定制的
最新版!
2026年南宁教师招聘笔试《考前速记宝典》
特惠助考价:19.9元

✔ 书本太厚看不完?👉 海量考点浓缩
✔ 背了又忘效率低?👉 独创记忆口诀
✔ 时政热点没方向?👉 配套练习巩固
🚀高分考点|记忆技巧|时政热点|速效冲分







深度剖析历年考试规律,紧扣高频考点,拒绝无用功


南宁教综核心考点靶向聚焦,易得分模块深度覆盖


超实用速记口诀,告别死记硬背,考前10天也能速效冲分


配套最新时政考点与模拟题,学练结合,巩固得分点


贴合本地考情,针对性更强,备考事半功倍

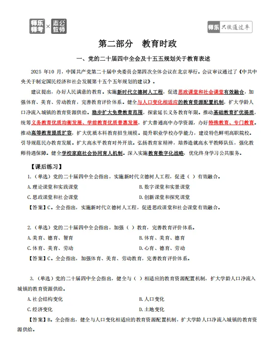
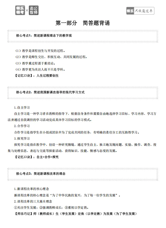
🔼部分内容展示🔼




把厚书变薄,重点一目了然,节省80%复习时间


教育理论、法律法规编成顺口溜,考前过一遍就能记牢


配套高频模拟题,即时检验学习效果,查漏补缺


通勤/摸鱼/睡前都能翻,碎片时间高效利用


纸质版包邮到家,无需下载打印

🔼部分内容展示🔼


《考前速记宝典》多有用?
来看看师乐在去年南宁教招的实力就知道
多道题目吻合课程资料
有时候选择比努力更重要💪

📢限时特惠活动:
🔥3月19日-4月25日🔥
✅ 原价29元,现价19.9元(限量1000本)
📌立即扫码抢购:

提示:长按识别二维码下单
更多师乐专项研发资料早下单早学习《南宁密YA卷》
优惠价:29.9元

📊紧扣26年南宁新考情研发
🎯重点全覆盖,无死角冲分
🔍解析细致详实,深剖考点
😎资深师资团精研,靠谱!
🎁3套包邮到家,现货发售

《教育综合知识系统网课》
优惠价:399元

✅紧扣南宁新考情深度精研
✅主观题和客观题全题型精讲
✅精选考题随堂练习强化巩固
✅案例分析重点讲解分数狂飙
99课时网课
配3本纸质讲义包邮寄送到家



备考教招的老师必进
【师乐】广西教招备考群
🔥最新公告 备考资料
💥刷题打卡 考试交流
👇👇👇
