当前位置:首页>防城港>南宁市绿腾健康管理中等职业技术学校

南宁市绿腾健康管理中等职业技术学校

  • 2026-05-20 19:30:47
南宁市绿腾健康管理中等职业技术学校

南宁绿腾职业技术学校中职招生简章


南宁绿腾健康管理中等职业技术学校报名进行中,南宁绿腾职业学校2025年招生简章(热门专业:新能源汽修、中餐烹饪、美容美体等)

南宁绿腾职业学校,是广西南宁市教育局直属管辖,经广西壮族自治区教育厅备案、市教育局批准成立的全日制中等职业技术学校。是广西优途教育科技集团打造的一所现代化、数字化、公园式非营利性中等职业学校。学校规划编制130个班,在校生6000人,教职员工300余人。校园环镜优美,教学设施先进,欢迎广大家长同学选择报读!

南宁绿腾职业学校兴宁区校区位于南宁市兴宁区明秀东路北六里189-1号(位于市中心,离南宁站4公 里,位于5号线虎邱地铁口旁边,交通便利;占地面积60亩);

报名时间:2026年4月—8月

招生电话:

18907773301   13768304047

报名方法:请提前联系老师报名或到校现场报名

可添加周老师微信咨询报名:

南宁绿腾健康管理职业学校

PART.1
学校简介

学校隶属广西南宁市教育局直属管辖,经广西壮族自治区教育厅备案、市教育局批准成立的全日制中等职业技术学校。是广西优途教育科技集团打造的一所现代化、数字化、公园式非营利性中等职业学校。学校规划编制130个班,在校生6000人,教职员工300余人。

兴宁区校区位于南宁市兴宁区明秀东路北六里189-1号(位于市中心,离南宁站4公 里,位于5号线虎邱地铁口旁边,交通便利;占地面积60亩);

大学城校区位于南宁“后花园”东盟经济技术开发区,离南宁北站5.2公里,离南宁大学教育园区3.6公里,区位优势明显。学校起步高端,坐落在风景如画的太和园区,占地面积1440亩,建筑面积22万平方米,总投资超过15亿元。

学校的办学定位:围绕广西区域经济和大健康产业发展需求,以大健康产业链相关的中医药类、医学技术类、健康管理与促进类专业群为设置重点,并兼顾设置文化艺术、旅游类专业,培养致力于大健康产业一线、服务于健康产业的高素质技能型人才。

学校愿景:把你培养成为全面发展对国家有用的职业技能型人才。

PART.2
学校环境

山水园林式校园,新中式建筑风格与自然融为一体,俨然一幅美丽的山水画卷。学校以简约内敛古典精致的独特魅力,演绎别具一格的绿腾情怀,与自然相融合,呈现水墨丹青的文化意境。漫步校园,步步皆景。

良好的生态环境和优越的自然资源,已经成为绿腾独具魅力的学校品牌、最富竞争力的宝 贵财富,更成为绿腾学子成长、成人、成才、成功的理想家园。

学生宿舍为绿腾特色之一,公寓式学生宿舍,电梯房、4~6人间,内设有客厅。宿舍整体温馨、精致,宿舍内配备有空调、饮水机、24小时热水、洗衣机、独立阳台等,主要营造吾舍吾家的生活住宿氛围,让绿腾学子们有归家之感,从此开启一段美好的中职生活。

学校食堂>>

学生宿舍>>

报读咨询:19177718919 周老师

PART.3

专业介绍

口腔医学技术方向

主要专业课程:美术与雕塑、口腔解剖与牙雕刻技术、牙体形态学、口腔设备学、可摘义齿修复工艺技术、口腔固定修复工艺技术、口腔材料学基础、口腔医学美学基础、口 腔技工工艺学、口腔正畸工艺技术、口腔工艺技术。

培养目标及就业方向:培养掌握各类口腔修复体制作工艺流程,从事口腔义齿制作,熟悉企业生产流程,严格执行设备操作规定,遵守各项工艺流程要求,具备独立解决非常规问题等基本能力的技能型人才。毕业生主要面向义齿生产企业、医疗卫生机构、口腔专科医院(门诊)、各级 医院、牙科等口腔牙科类工作岗位;

考取证书:口腔修复技工证。

部分就业单位

广西首家医学领域中等职业技术学校跨国合作办学——南宁市绿腾健康管理学校与越南河内商业科技大学合作办学签约成功!跨越国界的教育携手,为绿腾学子们打开更广阔的国际视野,提供多元的学习路径和 丰富的学习资源,更为绿腾学子打通了升学本科的通道。

中医护理方向

主要专业课程:中医学概要、中医临床(针灸、推拿)、中医基础护理、基础护理、健康评估、健康教育、中医及西医临 床护理、社区护理、护理管理基础、临床医学概要;

培养目标及就业方向:培养既能掌握现代护理学知识和技能,又能掌握中医辨证施护、整体护理,具有一定的医学、人文社会科学和自然科学基础理论和知识,培养基础扎实、知识面宽、能力强、素质高、富有创新精神,本专业毕业生主 要面向中医医院、综合性医院、基层医疗机构和疗养院等,从事涉外护理、护理临床、护理教育、护理管理、社区护理 等工作。

考取证书:保育员证、1+X护理资格证书。

PART.4
专业认知

口腔医学和中医护理两个专业是一个高度专业化的领域,中职学生已经对该领域有了一定的了解和认知。这种专业认知有助于他们在国际交流中更加深入地探讨和学习相关知识。

作为国际交换生,中职口腔专业学生有机会与来自不同国家和文化背景的同学交流,从而拓宽视野,增进对不同文化的理解和尊重。

PART.5
职业发展

通过国际交换,口腔医学和中医护理学生有机会结识来自世界各地的同学和教授,从而建立广泛 的国际人脉。这些人脉可能为他们未来的职业发展提供宝贵的支持和帮助。

PART.6
留学深造

国际交换经历可以成为中职学生申请国外大学深造的重要加分项。一些优秀的交换生甚至有机会直接获得国外大学的录取通知,从而开启留学之旅。

PART.7
就业前景

随着全球口腔医学和中医护理健康意识的提高,医学、护理类专业的就业前景日益广阔。可在医院、诊所等岗位就业也可自主创业,学生通过国际交换,可以更加深入地了解国际口腔医学领域的最新动态和趋势,为未来的职业发展做好充分准备。

PART.8
学校实训

部分实训室及活动>>

中医养生护理实训室

口腔修复工艺实训室

礼仪活动

文艺演出活动
舞蹈技能展示活动

紧急抢救活动

形象设计(化妆)实训室

PART.9

口腔医学及中医护理收费表

PART.10
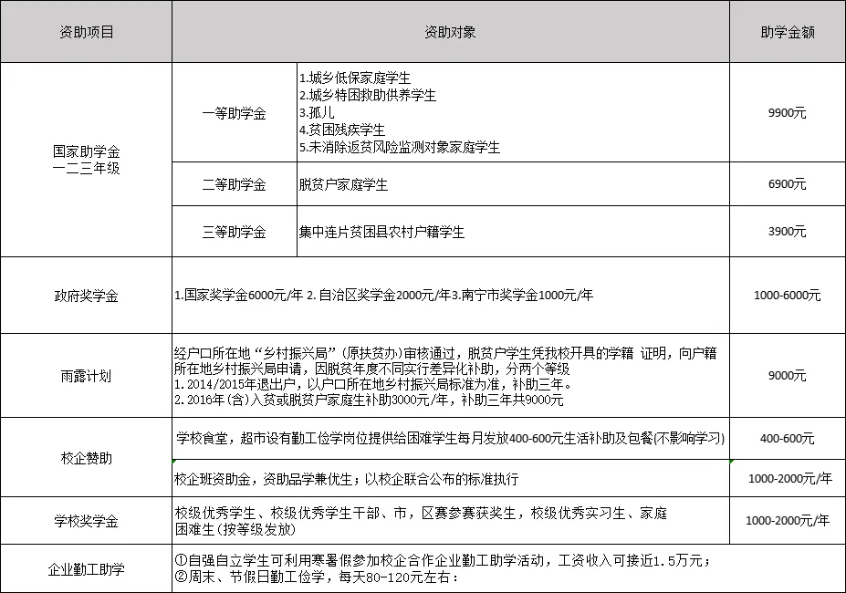
新生入学资助政策
PART.11

乘车指南

南宁绿腾健康管理职业学校地址:位于南宁市市中心兴宁区明秀东路,交通极为便利:

1.公交车:乘坐市内803,606,212,61路公交车到达虎邱站,下车步行500米到达学校。

2.地铁:地铁5号线到达虎邱站C出口,步300米到达学校。

学校位于南宁市中心,商业配套齐全,周边有南宁市西南华侨学校、南宁市二十八中、南宁市交通技术学院、南宁市水利电利职业技术学院等多所学校,文化氛围浓厚。学校邻近虎邱派出所, 周边的社会治安环境稳定。

兴宁区校区地址:南宁市兴宁区明秀东路北六里189-1号

大学城校区地址:南宁市东盟经济技术开发区伏波大道32号

报名咨询:19177718919 周老师

PART.12
报名方式

招生点:南宁市绿腾健康管理职业学校招生办

线下报名方式:

电话:18907773301  周老师

        13768304047  宁老师

 (微信同号)

线上咨询报名方式:

扫描上方二维码咨询详细报名信息

最新文章

随机文章

基本 文件 流程 错误 SQL 调试
  1. 请求信息 : 2026-05-22 04:00:18 HTTP/2.0 GET : https://d.460.net.cn/a/467492.html
  2. 运行时间 : 0.099946s [ 吞吐率:10.01req/s ] 内存消耗:4,510.38kb 文件加载:140
  3. 缓存信息 : 0 reads,0 writes
  4. 会话信息 : SESSION_ID=169a771d9c039b588ba815fde23a2115
  1. /yingpanguazai/ssd/ssd1/www/d.460.net.cn/public/index.php ( 0.79 KB )
  2. /yingpanguazai/ssd/ssd1/www/d.460.net.cn/vendor/autoload.php ( 0.17 KB )
  3. /yingpanguazai/ssd/ssd1/www/d.460.net.cn/vendor/composer/autoload_real.php ( 2.49 KB )
  4. /yingpanguazai/ssd/ssd1/www/d.460.net.cn/vendor/composer/platform_check.php ( 0.90 KB )
  5. /yingpanguazai/ssd/ssd1/www/d.460.net.cn/vendor/composer/ClassLoader.php ( 14.03 KB )
  6. /yingpanguazai/ssd/ssd1/www/d.460.net.cn/vendor/composer/autoload_static.php ( 4.90 KB )
  7. /yingpanguazai/ssd/ssd1/www/d.460.net.cn/vendor/topthink/think-helper/src/helper.php ( 8.34 KB )
  8. /yingpanguazai/ssd/ssd1/www/d.460.net.cn/vendor/topthink/think-validate/src/helper.php ( 2.19 KB )
  9. /yingpanguazai/ssd/ssd1/www/d.460.net.cn/vendor/topthink/think-orm/src/helper.php ( 1.47 KB )
  10. /yingpanguazai/ssd/ssd1/www/d.460.net.cn/vendor/topthink/think-orm/stubs/load_stubs.php ( 0.16 KB )
  11. /yingpanguazai/ssd/ssd1/www/d.460.net.cn/vendor/topthink/framework/src/think/Exception.php ( 1.69 KB )
  12. /yingpanguazai/ssd/ssd1/www/d.460.net.cn/vendor/topthink/think-container/src/Facade.php ( 2.71 KB )
  13. /yingpanguazai/ssd/ssd1/www/d.460.net.cn/vendor/symfony/deprecation-contracts/function.php ( 0.99 KB )
  14. /yingpanguazai/ssd/ssd1/www/d.460.net.cn/vendor/symfony/polyfill-mbstring/bootstrap.php ( 8.26 KB )
  15. /yingpanguazai/ssd/ssd1/www/d.460.net.cn/vendor/symfony/polyfill-mbstring/bootstrap80.php ( 9.78 KB )
  16. /yingpanguazai/ssd/ssd1/www/d.460.net.cn/vendor/symfony/var-dumper/Resources/functions/dump.php ( 1.49 KB )
  17. /yingpanguazai/ssd/ssd1/www/d.460.net.cn/vendor/topthink/think-dumper/src/helper.php ( 0.18 KB )
  18. /yingpanguazai/ssd/ssd1/www/d.460.net.cn/vendor/symfony/var-dumper/VarDumper.php ( 4.30 KB )
  19. /yingpanguazai/ssd/ssd1/www/d.460.net.cn/vendor/topthink/framework/src/think/App.php ( 15.30 KB )
  20. /yingpanguazai/ssd/ssd1/www/d.460.net.cn/vendor/topthink/think-container/src/Container.php ( 15.76 KB )
  21. /yingpanguazai/ssd/ssd1/www/d.460.net.cn/vendor/psr/container/src/ContainerInterface.php ( 1.02 KB )
  22. /yingpanguazai/ssd/ssd1/www/d.460.net.cn/app/provider.php ( 0.19 KB )
  23. /yingpanguazai/ssd/ssd1/www/d.460.net.cn/vendor/topthink/framework/src/think/Http.php ( 6.04 KB )
  24. /yingpanguazai/ssd/ssd1/www/d.460.net.cn/vendor/topthink/think-helper/src/helper/Str.php ( 7.29 KB )
  25. /yingpanguazai/ssd/ssd1/www/d.460.net.cn/vendor/topthink/framework/src/think/Env.php ( 4.68 KB )
  26. /yingpanguazai/ssd/ssd1/www/d.460.net.cn/app/common.php ( 0.03 KB )
  27. /yingpanguazai/ssd/ssd1/www/d.460.net.cn/vendor/topthink/framework/src/helper.php ( 18.78 KB )
  28. /yingpanguazai/ssd/ssd1/www/d.460.net.cn/vendor/topthink/framework/src/think/Config.php ( 5.54 KB )
  29. /yingpanguazai/ssd/ssd1/www/d.460.net.cn/config/app.php ( 0.95 KB )
  30. /yingpanguazai/ssd/ssd1/www/d.460.net.cn/config/cache.php ( 0.78 KB )
  31. /yingpanguazai/ssd/ssd1/www/d.460.net.cn/config/console.php ( 0.23 KB )
  32. /yingpanguazai/ssd/ssd1/www/d.460.net.cn/config/cookie.php ( 0.56 KB )
  33. /yingpanguazai/ssd/ssd1/www/d.460.net.cn/config/database.php ( 2.47 KB )
  34. /yingpanguazai/ssd/ssd1/www/d.460.net.cn/vendor/topthink/framework/src/think/facade/Env.php ( 1.67 KB )
  35. /yingpanguazai/ssd/ssd1/www/d.460.net.cn/config/filesystem.php ( 0.61 KB )
  36. /yingpanguazai/ssd/ssd1/www/d.460.net.cn/config/lang.php ( 0.91 KB )
  37. /yingpanguazai/ssd/ssd1/www/d.460.net.cn/config/log.php ( 1.35 KB )
  38. /yingpanguazai/ssd/ssd1/www/d.460.net.cn/config/middleware.php ( 0.19 KB )
  39. /yingpanguazai/ssd/ssd1/www/d.460.net.cn/config/route.php ( 1.89 KB )
  40. /yingpanguazai/ssd/ssd1/www/d.460.net.cn/config/session.php ( 0.57 KB )
  41. /yingpanguazai/ssd/ssd1/www/d.460.net.cn/config/trace.php ( 0.34 KB )
  42. /yingpanguazai/ssd/ssd1/www/d.460.net.cn/config/view.php ( 0.82 KB )
  43. /yingpanguazai/ssd/ssd1/www/d.460.net.cn/app/event.php ( 0.25 KB )
  44. /yingpanguazai/ssd/ssd1/www/d.460.net.cn/vendor/topthink/framework/src/think/Event.php ( 7.67 KB )
  45. /yingpanguazai/ssd/ssd1/www/d.460.net.cn/app/service.php ( 0.13 KB )
  46. /yingpanguazai/ssd/ssd1/www/d.460.net.cn/app/AppService.php ( 0.26 KB )
  47. /yingpanguazai/ssd/ssd1/www/d.460.net.cn/vendor/topthink/framework/src/think/Service.php ( 1.64 KB )
  48. /yingpanguazai/ssd/ssd1/www/d.460.net.cn/vendor/topthink/framework/src/think/Lang.php ( 7.35 KB )
  49. /yingpanguazai/ssd/ssd1/www/d.460.net.cn/vendor/topthink/framework/src/lang/zh-cn.php ( 13.70 KB )
  50. /yingpanguazai/ssd/ssd1/www/d.460.net.cn/vendor/topthink/framework/src/think/initializer/Error.php ( 3.31 KB )
  51. /yingpanguazai/ssd/ssd1/www/d.460.net.cn/vendor/topthink/framework/src/think/initializer/RegisterService.php ( 1.33 KB )
  52. /yingpanguazai/ssd/ssd1/www/d.460.net.cn/vendor/services.php ( 0.14 KB )
  53. /yingpanguazai/ssd/ssd1/www/d.460.net.cn/vendor/topthink/framework/src/think/service/PaginatorService.php ( 1.52 KB )
  54. /yingpanguazai/ssd/ssd1/www/d.460.net.cn/vendor/topthink/framework/src/think/service/ValidateService.php ( 0.99 KB )
  55. /yingpanguazai/ssd/ssd1/www/d.460.net.cn/vendor/topthink/framework/src/think/service/ModelService.php ( 2.04 KB )
  56. /yingpanguazai/ssd/ssd1/www/d.460.net.cn/vendor/topthink/think-trace/src/Service.php ( 0.77 KB )
  57. /yingpanguazai/ssd/ssd1/www/d.460.net.cn/vendor/topthink/framework/src/think/Middleware.php ( 6.72 KB )
  58. /yingpanguazai/ssd/ssd1/www/d.460.net.cn/vendor/topthink/framework/src/think/initializer/BootService.php ( 0.77 KB )
  59. /yingpanguazai/ssd/ssd1/www/d.460.net.cn/vendor/topthink/think-orm/src/Paginator.php ( 11.86 KB )
  60. /yingpanguazai/ssd/ssd1/www/d.460.net.cn/vendor/topthink/think-validate/src/Validate.php ( 63.20 KB )
  61. /yingpanguazai/ssd/ssd1/www/d.460.net.cn/vendor/topthink/think-orm/src/Model.php ( 23.55 KB )
  62. /yingpanguazai/ssd/ssd1/www/d.460.net.cn/vendor/topthink/think-orm/src/model/concern/Attribute.php ( 21.05 KB )
  63. /yingpanguazai/ssd/ssd1/www/d.460.net.cn/vendor/topthink/think-orm/src/model/concern/AutoWriteData.php ( 4.21 KB )
  64. /yingpanguazai/ssd/ssd1/www/d.460.net.cn/vendor/topthink/think-orm/src/model/concern/Conversion.php ( 6.44 KB )
  65. /yingpanguazai/ssd/ssd1/www/d.460.net.cn/vendor/topthink/think-orm/src/model/concern/DbConnect.php ( 5.16 KB )
  66. /yingpanguazai/ssd/ssd1/www/d.460.net.cn/vendor/topthink/think-orm/src/model/concern/ModelEvent.php ( 2.33 KB )
  67. /yingpanguazai/ssd/ssd1/www/d.460.net.cn/vendor/topthink/think-orm/src/model/concern/RelationShip.php ( 28.29 KB )
  68. /yingpanguazai/ssd/ssd1/www/d.460.net.cn/vendor/topthink/think-helper/src/contract/Arrayable.php ( 0.09 KB )
  69. /yingpanguazai/ssd/ssd1/www/d.460.net.cn/vendor/topthink/think-helper/src/contract/Jsonable.php ( 0.13 KB )
  70. /yingpanguazai/ssd/ssd1/www/d.460.net.cn/vendor/topthink/think-orm/src/model/contract/Modelable.php ( 0.09 KB )
  71. /yingpanguazai/ssd/ssd1/www/d.460.net.cn/vendor/topthink/framework/src/think/Db.php ( 2.88 KB )
  72. /yingpanguazai/ssd/ssd1/www/d.460.net.cn/vendor/topthink/think-orm/src/DbManager.php ( 8.52 KB )
  73. /yingpanguazai/ssd/ssd1/www/d.460.net.cn/vendor/topthink/framework/src/think/Log.php ( 6.28 KB )
  74. /yingpanguazai/ssd/ssd1/www/d.460.net.cn/vendor/topthink/framework/src/think/Manager.php ( 3.92 KB )
  75. /yingpanguazai/ssd/ssd1/www/d.460.net.cn/vendor/psr/log/src/LoggerTrait.php ( 2.69 KB )
  76. /yingpanguazai/ssd/ssd1/www/d.460.net.cn/vendor/psr/log/src/LoggerInterface.php ( 2.71 KB )
  77. /yingpanguazai/ssd/ssd1/www/d.460.net.cn/vendor/topthink/framework/src/think/Cache.php ( 4.92 KB )
  78. /yingpanguazai/ssd/ssd1/www/d.460.net.cn/vendor/psr/simple-cache/src/CacheInterface.php ( 4.71 KB )
  79. /yingpanguazai/ssd/ssd1/www/d.460.net.cn/vendor/topthink/think-helper/src/helper/Arr.php ( 16.63 KB )
  80. /yingpanguazai/ssd/ssd1/www/d.460.net.cn/vendor/topthink/framework/src/think/cache/driver/File.php ( 7.84 KB )
  81. /yingpanguazai/ssd/ssd1/www/d.460.net.cn/vendor/topthink/framework/src/think/cache/Driver.php ( 9.03 KB )
  82. /yingpanguazai/ssd/ssd1/www/d.460.net.cn/vendor/topthink/framework/src/think/contract/CacheHandlerInterface.php ( 1.99 KB )
  83. /yingpanguazai/ssd/ssd1/www/d.460.net.cn/app/Request.php ( 0.09 KB )
  84. /yingpanguazai/ssd/ssd1/www/d.460.net.cn/vendor/topthink/framework/src/think/Request.php ( 55.78 KB )
  85. /yingpanguazai/ssd/ssd1/www/d.460.net.cn/app/middleware.php ( 0.25 KB )
  86. /yingpanguazai/ssd/ssd1/www/d.460.net.cn/vendor/topthink/framework/src/think/Pipeline.php ( 2.61 KB )
  87. /yingpanguazai/ssd/ssd1/www/d.460.net.cn/vendor/topthink/think-trace/src/TraceDebug.php ( 3.40 KB )
  88. /yingpanguazai/ssd/ssd1/www/d.460.net.cn/vendor/topthink/framework/src/think/middleware/SessionInit.php ( 1.94 KB )
  89. /yingpanguazai/ssd/ssd1/www/d.460.net.cn/vendor/topthink/framework/src/think/Session.php ( 1.80 KB )
  90. /yingpanguazai/ssd/ssd1/www/d.460.net.cn/vendor/topthink/framework/src/think/session/driver/File.php ( 6.27 KB )
  91. /yingpanguazai/ssd/ssd1/www/d.460.net.cn/vendor/topthink/framework/src/think/contract/SessionHandlerInterface.php ( 0.87 KB )
  92. /yingpanguazai/ssd/ssd1/www/d.460.net.cn/vendor/topthink/framework/src/think/session/Store.php ( 7.12 KB )
  93. /yingpanguazai/ssd/ssd1/www/d.460.net.cn/vendor/topthink/framework/src/think/Route.php ( 23.73 KB )
  94. /yingpanguazai/ssd/ssd1/www/d.460.net.cn/vendor/topthink/framework/src/think/route/RuleName.php ( 5.75 KB )
  95. /yingpanguazai/ssd/ssd1/www/d.460.net.cn/vendor/topthink/framework/src/think/route/Domain.php ( 2.53 KB )
  96. /yingpanguazai/ssd/ssd1/www/d.460.net.cn/vendor/topthink/framework/src/think/route/RuleGroup.php ( 22.43 KB )
  97. /yingpanguazai/ssd/ssd1/www/d.460.net.cn/vendor/topthink/framework/src/think/route/Rule.php ( 26.95 KB )
  98. /yingpanguazai/ssd/ssd1/www/d.460.net.cn/vendor/topthink/framework/src/think/route/RuleItem.php ( 9.78 KB )
  99. /yingpanguazai/ssd/ssd1/www/d.460.net.cn/route/app.php ( 1.72 KB )
  100. /yingpanguazai/ssd/ssd1/www/d.460.net.cn/vendor/topthink/framework/src/think/facade/Route.php ( 4.70 KB )
  101. /yingpanguazai/ssd/ssd1/www/d.460.net.cn/vendor/topthink/framework/src/think/route/dispatch/Controller.php ( 4.74 KB )
  102. /yingpanguazai/ssd/ssd1/www/d.460.net.cn/vendor/topthink/framework/src/think/route/Dispatch.php ( 10.44 KB )
  103. /yingpanguazai/ssd/ssd1/www/d.460.net.cn/app/controller/Index.php ( 4.81 KB )
  104. /yingpanguazai/ssd/ssd1/www/d.460.net.cn/app/BaseController.php ( 2.05 KB )
  105. /yingpanguazai/ssd/ssd1/www/d.460.net.cn/vendor/topthink/think-orm/src/facade/Db.php ( 0.93 KB )
  106. /yingpanguazai/ssd/ssd1/www/d.460.net.cn/vendor/topthink/think-orm/src/db/connector/Mysql.php ( 5.44 KB )
  107. /yingpanguazai/ssd/ssd1/www/d.460.net.cn/vendor/topthink/think-orm/src/db/PDOConnection.php ( 52.47 KB )
  108. /yingpanguazai/ssd/ssd1/www/d.460.net.cn/vendor/topthink/think-orm/src/db/Connection.php ( 8.39 KB )
  109. /yingpanguazai/ssd/ssd1/www/d.460.net.cn/vendor/topthink/think-orm/src/db/ConnectionInterface.php ( 4.57 KB )
  110. /yingpanguazai/ssd/ssd1/www/d.460.net.cn/vendor/topthink/think-orm/src/db/builder/Mysql.php ( 16.58 KB )
  111. /yingpanguazai/ssd/ssd1/www/d.460.net.cn/vendor/topthink/think-orm/src/db/Builder.php ( 24.06 KB )
  112. /yingpanguazai/ssd/ssd1/www/d.460.net.cn/vendor/topthink/think-orm/src/db/BaseBuilder.php ( 27.50 KB )
  113. /yingpanguazai/ssd/ssd1/www/d.460.net.cn/vendor/topthink/think-orm/src/db/Query.php ( 15.71 KB )
  114. /yingpanguazai/ssd/ssd1/www/d.460.net.cn/vendor/topthink/think-orm/src/db/BaseQuery.php ( 45.13 KB )
  115. /yingpanguazai/ssd/ssd1/www/d.460.net.cn/vendor/topthink/think-orm/src/db/concern/TimeFieldQuery.php ( 7.43 KB )
  116. /yingpanguazai/ssd/ssd1/www/d.460.net.cn/vendor/topthink/think-orm/src/db/concern/AggregateQuery.php ( 3.26 KB )
  117. /yingpanguazai/ssd/ssd1/www/d.460.net.cn/vendor/topthink/think-orm/src/db/concern/ModelRelationQuery.php ( 20.07 KB )
  118. /yingpanguazai/ssd/ssd1/www/d.460.net.cn/vendor/topthink/think-orm/src/db/concern/ParamsBind.php ( 3.66 KB )
  119. /yingpanguazai/ssd/ssd1/www/d.460.net.cn/vendor/topthink/think-orm/src/db/concern/ResultOperation.php ( 7.01 KB )
  120. /yingpanguazai/ssd/ssd1/www/d.460.net.cn/vendor/topthink/think-orm/src/db/concern/WhereQuery.php ( 19.37 KB )
  121. /yingpanguazai/ssd/ssd1/www/d.460.net.cn/vendor/topthink/think-orm/src/db/concern/JoinAndViewQuery.php ( 7.11 KB )
  122. /yingpanguazai/ssd/ssd1/www/d.460.net.cn/vendor/topthink/think-orm/src/db/concern/TableFieldInfo.php ( 2.63 KB )
  123. /yingpanguazai/ssd/ssd1/www/d.460.net.cn/vendor/topthink/think-orm/src/db/concern/Transaction.php ( 2.77 KB )
  124. /yingpanguazai/ssd/ssd1/www/d.460.net.cn/vendor/topthink/framework/src/think/log/driver/File.php ( 5.96 KB )
  125. /yingpanguazai/ssd/ssd1/www/d.460.net.cn/vendor/topthink/framework/src/think/contract/LogHandlerInterface.php ( 0.86 KB )
  126. /yingpanguazai/ssd/ssd1/www/d.460.net.cn/vendor/topthink/framework/src/think/log/Channel.php ( 3.89 KB )
  127. /yingpanguazai/ssd/ssd1/www/d.460.net.cn/vendor/topthink/framework/src/think/event/LogRecord.php ( 1.02 KB )
  128. /yingpanguazai/ssd/ssd1/www/d.460.net.cn/vendor/topthink/think-helper/src/Collection.php ( 16.47 KB )
  129. /yingpanguazai/ssd/ssd1/www/d.460.net.cn/vendor/topthink/framework/src/think/facade/View.php ( 1.70 KB )
  130. /yingpanguazai/ssd/ssd1/www/d.460.net.cn/vendor/topthink/framework/src/think/View.php ( 4.39 KB )
  131. /yingpanguazai/ssd/ssd1/www/d.460.net.cn/vendor/topthink/framework/src/think/Response.php ( 8.81 KB )
  132. /yingpanguazai/ssd/ssd1/www/d.460.net.cn/vendor/topthink/framework/src/think/response/View.php ( 3.29 KB )
  133. /yingpanguazai/ssd/ssd1/www/d.460.net.cn/vendor/topthink/framework/src/think/Cookie.php ( 6.06 KB )
  134. /yingpanguazai/ssd/ssd1/www/d.460.net.cn/vendor/topthink/think-view/src/Think.php ( 8.38 KB )
  135. /yingpanguazai/ssd/ssd1/www/d.460.net.cn/vendor/topthink/framework/src/think/contract/TemplateHandlerInterface.php ( 1.60 KB )
  136. /yingpanguazai/ssd/ssd1/www/d.460.net.cn/vendor/topthink/think-template/src/Template.php ( 46.61 KB )
  137. /yingpanguazai/ssd/ssd1/www/d.460.net.cn/vendor/topthink/think-template/src/template/driver/File.php ( 2.41 KB )
  138. /yingpanguazai/ssd/ssd1/www/d.460.net.cn/vendor/topthink/think-template/src/template/contract/DriverInterface.php ( 0.86 KB )
  139. /yingpanguazai/ssd/ssd1/www/d.460.net.cn/runtime/temp/d9f0991a7dd66afa499551bd49d930d7.php ( 11.98 KB )
  140. /yingpanguazai/ssd/ssd1/www/d.460.net.cn/vendor/topthink/think-trace/src/Html.php ( 4.42 KB )
  1. CONNECT:[ UseTime:0.000446s ] mysql:host=127.0.0.1;port=3306;dbname=d460;charset=utf8mb4
  2. SHOW FULL COLUMNS FROM `fenlei` [ RunTime:0.000593s ]
  3. SELECT * FROM `fenlei` WHERE `fid` = 0 [ RunTime:0.001540s ]
  4. SELECT * FROM `fenlei` WHERE `fid` = 63 [ RunTime:0.000262s ]
  5. SHOW FULL COLUMNS FROM `set` [ RunTime:0.000554s ]
  6. SELECT * FROM `set` [ RunTime:0.000224s ]
  7. SHOW FULL COLUMNS FROM `article` [ RunTime:0.000593s ]
  8. SELECT * FROM `article` WHERE `id` = 467492 LIMIT 1 [ RunTime:0.002446s ]
  9. UPDATE `article` SET `lasttime` = 1779393618 WHERE `id` = 467492 [ RunTime:0.006094s ]
  10. SELECT * FROM `fenlei` WHERE `id` = 64 LIMIT 1 [ RunTime:0.000291s ]
  11. SELECT * FROM `article` WHERE `id` < 467492 ORDER BY `id` DESC LIMIT 1 [ RunTime:0.000443s ]
  12. SELECT * FROM `article` WHERE `id` > 467492 ORDER BY `id` ASC LIMIT 1 [ RunTime:0.007361s ]
  13. SELECT * FROM `article` WHERE `id` < 467492 ORDER BY `id` DESC LIMIT 10 [ RunTime:0.000854s ]
  14. SELECT * FROM `article` WHERE `id` < 467492 ORDER BY `id` DESC LIMIT 10,10 [ RunTime:0.000703s ]
  15. SELECT * FROM `article` WHERE `id` < 467492 ORDER BY `id` DESC LIMIT 20,10 [ RunTime:0.003268s ]
0.101706s