广西这所独立学院——广西民族大学相思湖学院,转设有新进展了?
2026年2月6日,广西民族大学相思湖学院网站发布《广西民族大学相思湖学院转设“南宁数字科技学院(暂定名)”3#、4#科技楼监理工程招标公告》。

不久前,也就是2025年11月10日,《广西民族大学相思湖学院转设投资项目(四期)》公告发布,学校校区面积将得到持续扩大。

这表明,广西民族大学相思湖学院一直在推进转设项目建设!学校拟转设的校名为“南宁数字科技学院(暂定名)”。
已筹备6年
广西民族大学相思湖学院,创建于2002年4月, 2004年2月经教育部批准,成为全日制本科普通高校(独立学院)。
其实,2020年6月,广西民族大学相思湖学院已开始筹备转设,与吉利人才发展集团有限公司签订合作办学框架协议,共同推动相思湖学院转设成为独立设置的非营利性民办普通本科学校。转设后的学校暂定名为“南宁数字科技学院”。
学校对吉利的呼应也很迅速:4个月后的2020年12月,学校转设项目——南宁数字科技学院(筹)就正式开工建设,新校区位于南宁市江南区友谊路;不到200天,2021年9月,学校就整体搬迁至新校区,并迎来2021级新同学;又用不到2年的时间,完成了新校区的二期工程。
2023年10月,教育部同意广西民族大学相思湖学院的举办者由“广西民族大学、广西电信实业有限公司”变更为“广西民族大学、吉利人才发展集团有限公司”。
也早在2021年3月,广西壮族自治区教育厅网站曾发布公示文件称:拟向教育部申请批准广西民族大学相思湖学院转设为“南宁数字科技学院”、广西师范大学漓江学院转设为“桂林学院”等。

只是,直至目前,广西民族大学相思湖学院转设为“南宁数字科技学院”事项,还未获得教育部批准。
录取分数居广西民办本科学校第一位
现在的广西民族大学相思湖学院,已初步完成数智科技特色人才培养体系建设和专业建设,拥有在校生20354人,教职工1000余人。
学校定位为数字科技学科方向与专业,建成了数字科技、数字人文、数字艺术、数字经济、数字治理五大学科集群,拥有人工智能、跨境电子商务、金融科技、财务管理、数字媒体艺术、汉语言文学、法学等49个本科专业。
上下滑动查看:

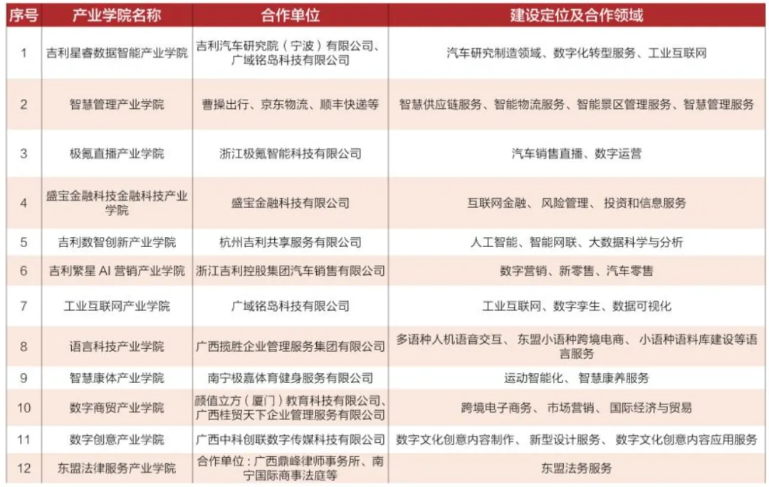
依托吉利(控股)集团全产业链,学校建立了12个产业学院,与各行业头部企业共建校企合作单位258个。产业学院以产定教,产教共融,培养高价值岗位人才。在校内公开遴选各专业学生,按照产业学院的教学计划开展课程学习、参与到企业委托的项目实践,并且到企业进行为期半年以上的实习,成绩优秀者最终获得企业offer,打通了产业学院的就业直通车。

近年来,学校留桂毕业生人数逐年攀升,为广西经济社会发展提供了高级人才支持。并且,学校连续五年在广西招生第一次投档录取分数位居全区民办本科学校第一位。
广西已有多所独立学院完成转设
在广西,已有多所独立学院完成转设。
比如,2020年4月,广西科技大学鹿山学院经教育部批准,转设为由广西壮族自治区教育厅主管,柳州市委、市政府主办,市属国有企业全额举办的民办普通全日制本科高校,更名为“柳州工学院”。
又如,与广西民族大学相思湖学院同时获广西壮族自治区教育厅网站公示的广西师范大学漓江学院,在2021年5月,获得教育部批准,转设为独立设置的民办本科——桂林学院。
再如,桂林电子科技大学信息科技学院已转设为——桂林信息科技学院;桂林理工大学博文管理学院已转设为——南宁理工学院;广西大学行健文理学院已与广西农业职业技术学院合并转设为——广西农业职业技术大学等。
广西也有多所独立学院尚未转设,或在转设过渡期,比如广西民族大学相思湖学院,又如南宁师范大学师园学院、广西中医药大学赛恩斯新医药学院、北京航空航天大学北海学院等。
你觉得哪所高校能更快完成转设呢?
编辑/校对:王艳琴
复审:吕晓明
终审:张淑巧