「中学英语课堂」提供下载服务:历年中考高考全科真题及解析,2025 届初中高中各年级模拟联考试题,覆盖全学段备考需求;有小学至高中多版本全科电子课本、初高中各学科学习资源;提供 23 个版本小学英语及初高中英语课本音频,还有《你好中国》双语视频;初中、高中各学科分类学习资源与思维导图助力构建知识体系;更有各学科教师用书、教案课件等教辅材料,满足师生多样化学习与教学需求。

广西南宁市2026届普通高中毕业班第一次适应性测试语文试题及答案
广西南宁市2026届普通高中毕业班第一次适应性测试数学试题及答案
广西南宁市2026届普通高中毕业班第一次适应性测试英语试题及答案(含音频)
广西南宁市2026届普通高中毕业班第一次适应性测试物理试题
广西南宁市2026届普通高中毕业班第一次适应性测试化学试题及答案
广西南宁市2026届普通高中毕业班第一次适应性测试生物试题
广西南宁市2026届普通高中毕业班第一次适应性测试政治试题
广西南宁市2026届普通高中毕业班第一次适应性测试历史试题及答案
广西南宁市2026届普通高中毕业班第一次适应性测试地理试题及答案
(文章底部有下载链接)
部分内容展示
广西南宁市2026届普通高中毕业班第一次适应性测试


「中学英语课堂」深耕高中全学科学习资源服务,聚焦学子备考提升与教师教学赋能,整合了覆盖语文、数学、英语、物理、化学、生物、政治、历史、地理等九大学科的优质内容,从基础巩固到拔高冲刺,全方位满足高中阶段多样化学习需求。资源体系兼具全面性与实用性,既有贴合课标要求的同步学习素材,也有针对性极强的应试备考资料,适配高一打基础、高二稳提升、高三冲高分的全阶段学习节奏。
为助力高中阶段学子高效备战各类考试、系统夯实学科基础,平台精心整合了覆盖全学段的优质学习资源,涵盖语文、数学、英语、物理、化学、生物、政治、历史、地理等所有高中核心学科。其中不仅包含 2025 年各地高考真题及权威解析,还囊括历年高考全科真题汇编、2025-2026 学年高一至高三各年级模拟联考试题、阶段性检测卷等多样化备考资料。所有资源均按学科分类归档,试卷与配套答案一一对应,分别存放于专属文件夹中,方便学子快速检索定位,助力精准刷题、查漏补缺,同时也为教师教学备课提供全面参考,满足不同学习与教学场景的核心需求。
模拟 · 联考 · 真题

高中试题









初中试题









扫描二维码进群
获全年初高中试卷
中学试卷资料

下载提示
1. 手机端选中链接出现搜一搜,点击即可转存下载;
2. 或者复制链接发到微信对话框 / 或者复制链接在浏览器中打开亦可转存下载。
3. 下载内容需要先转存到自己网盘,再到自己网盘中下载 !!!
Merry Christmas


Merry Christmas


复制链接查看下载


Merry Christmas

Merry Christmas
别忘记点个👍和❤️,谢谢!
https://pan.quark.cn/s/1cdc33255529

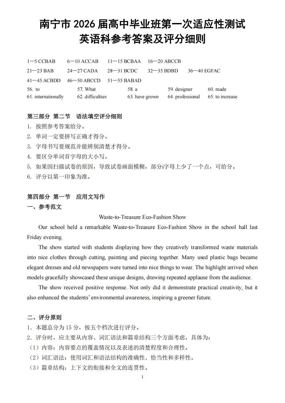
(若链接失效可进入公众号后台输入 3333 获取)