柳州市柳江区人民医院儿科门诊排队叫号系统市场调查公告
(报名截止日期2026年1月26日)
根据我院业务工作的需要,现对柳州市柳江区人民医院儿科门诊排队叫号系统进行市场询价。
一、项目情况:柳州市柳江区人民医院儿科门诊排队叫号系统的相关费用市场调研。
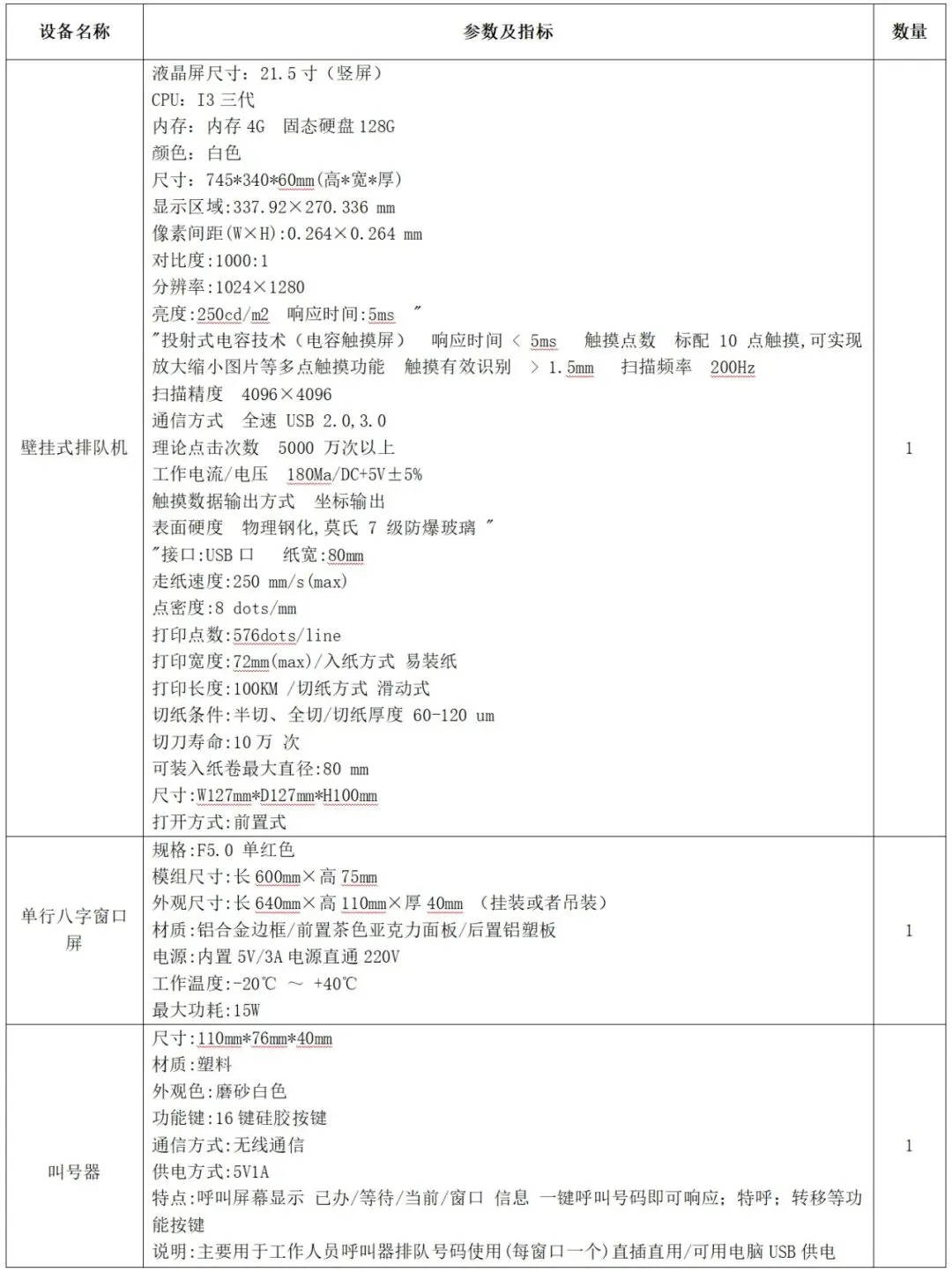
二、参数要求及说明:

三、参加报价要求:
(一)报价人提供的货物应是全新、原装、正宗合格正品,完全符合国家规定的质量标准和厂方的标准,供货时必须并附产品原产地证书、合格证及其他相关的资料。货物完好,物品配件齐全。且必须满足或优于本次采购的要求,若所供货物经产品质量检测机构检测认定质量不合格,报价无效。
(二)参加报价人应遵守的纪律
1、不得伪造资质证书、营业执照、税务登记证、银行账号、设计图签、图章;
2、不得未经委托允许他人以本企业或本人的名义参与报价活动;
3、不得采用弄虚作假、串通投标、围标、哄抬或恶意降低报价、行贿等不正当手段影响市场询价结果;
4、报价人不得以不正当手段搞促销活动,在市场询价洽谈前、询价洽谈中以及询价洽谈后均不得以任何名义给医院相关领导或工作人员财物或提成;
5、不得与医院相关领导或工作人员非正常交往,不得宴请、送礼、馈赠或邀请其参与其他可能影响公正招标或市场询价的活动;
6、在市场询价期间,报价人不得询问评价情况,不得进行旨在影响评价结果的活动;
7、报价人之间不得互相诋毁,干扰市场询价工作。
(三)设备报价(人民币)应包括运费、安装、调试、培训等各种费用。
(四)询价材料每页应加盖公司红章。
(五)询价材料应在报价单上提供设备相关耗材的使用时间及价格等信息。
(六)质量维保期必须一年起。
四、报价材料及递交方式、时间:
1.报价材料发到柳江区人民医院招标办邮箱:lzljqrmyyzbb@163.com
2.报价截止时间为2026年1月26日上午12点。
3.报名函内容:项目名称、单位名称、联系人、电话、报名时间。扫描件在空白处盖章。(未盖章的报名函视为无效)
4.公司营业执照的扫描件盖公章。
询价单位:柳州市柳江区人民医院
地址:柳州市柳江区拉堡镇乐都路335号
联系科室:信息科
联系人:杨文婷
电话:0772-7222121
柳州市柳江区人民医院
2026年1月23日







