






2025年12月30日,柳州工学院食品与化学工程学院刘贵珊教授团队在食品科学领域顶级期刊International Journal of Biological Macromolecules(中科院一区top期刊,IF=8.5)发表文章,题目为Impact of konjac glucomannan/carbon dot composite film on physicochemical properties, fatty acid content, and volatile flavor compounds in reheated bowl-steamed Tan lamb,刘贵珊和蔡锦源为共同通讯作者,我校为论文第一单位。

在线论文
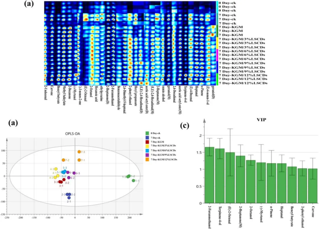
该论文聚焦碗蒸滩羊肉复热过熟味,探讨将荔枝壳衍生碳点(LSCDs)与魔芋葡甘聚糖(KGM)复合,制备具有增强抗氧化活性的KGM/LSCD复合膜。结果表明,含12 wt% LSCDs的KGM膜对DPPH和ABTS自由基的清除率分别为53.50%和69.63%。此外,该复合膜表现出优异的热稳定性及阻氧性能。将其应用于碗蒸滩羊肉后,显著抑制了脂肪酸中氢过氧化物的生成。亚油酸双键得到有效保护,从而增强了抗氧化功效并减缓了异味的产生。挥发性物质分析表明,2-呋喃甲醇、(E)-2-辛烯醛、2-庚酮及庚醛是复热风味(WOF)的主要贡献物质。综上所述,所开发的KGM/LSCD复合膜在抑制复热肉制品过熟味方面展现出良好的应用潜力。

研究成果
截至目前,刘贵珊教授团队以柳州工学院为第一单位发表学术论文6篇,其中中科院一区TOP期刊2篇,中科院二区4篇;另以柳州工学院为第二单位(第一顺位通讯作者)在食品科学领域顶级期刊Food Chemistry(中科院一区TOP,影响因子9.8)发表学术论文1篇。这些成果显著提升了我校在食品领域的学术影响力,同时也是我校深入实施人才强校战略、积极引进并善用校外优秀人才及其专业特长的重要体现,有效促进了食品学科建设、教学科研等多方面工作的指导与推进。
END
往期推荐
喜欢这篇文章的人还喜欢......



来源/食品与化学工程学院
值班编辑/邓秀
责任编辑/韦静
审核/王拓
