根据南宁交警和导航软件数据,非高峰期城区平均车速约 30-40公里/小时。里程估算私家车半小时能跑 15到20公里。这差不多就是从朝阳广场,沿着民族大道一路开到南宁东站的距离(约12公里),或者跑到快环以外的大部分区域。
以朝阳商圈为中心,15-20公里这个半径范围,已经明显超出了快速环路(快环) 所围合的传统主城区,开始触及到南宁市规划的 “一主三副”多中心结构中的外围组团和生态屏障。
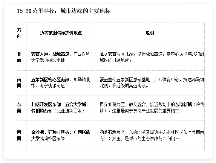
在这个距离上,城市形态不再是连绵不断的建成区,而是呈现出“组团式”发展的特征。具体的边界地标如下:

这个半径意味着什么?
当把半径从之前的12公里扩大到现在的15-20公里时,城市边际线线已经从“主城区”跳到了城市的主骨架与外围新城的交汇处:
跨越了快速环道:这个范围已不再局限于快环内的成熟市区,而是包含了大量近十年来新发展起来的高能级区域,如五象新区和仙葫东。
触及了规划的“副城”:东面的伶俐(东部新城核心)和北面的武鸣边缘,已经进入了这个圈层。这正是规划中“一主三副”里,主城区与外围副城开始衔接的地带。
融合了生态屏障:西面的金沙湖、石埠片区,体现了南宁“蓝绿交织”的生态格局,城市边缘不再是“到此为止”,而是与农业空间、生态空间互相融合。
总的来说,15-20公里的半径,已经勾勒出了南宁市中心城区未来发展的主体轮廓,你既能看到五象新区这样的现代化城市新中心,也能触摸到由伶俐、石埠等组成的城市发展新骨架。
