这是老韦哥日更的第37篇原创文章
嗨,朋友你好,我是南宁韦哥,我立志要连更10000天公众号,这是我连更文章的497天。
自从前几期发了多篇别墅选品及避坑内容后,大量客户来电或私信咨询韦哥关于南宁总价100-200 万的精装小别墅、300 万精装别墅。
客户A、找总价几十到一百万总价的别墅
这些是部分朋友的需求举例,其实还有很多,都在问二手精装别墅房源……甚至有些朋友直接付顾问费要求优先筛选别墅房源及进急卖群的,但是韦哥还是希望大家,最主要是先理清自己的核心需求哦。
在此,韦哥非常感谢朋友们的认同与支持。但是通过这段时间陪同客户看别墅时遇到的一些问题,感觉非常有必要,必须要跟大家聊一聊个特殊的问题。
因为这个预算区间,恰是别墅市场的高危红线!最容易踩坑的。这预算段,是刚好处于入门级别墅!如同南宁刚需总预算在 40-60 万的置业门槛,极易踩坑。归根结底是入门预算与产品标准严重错配,90% 的买家在此陷入认知陷阱。
这主要是不了解南宁别墅市场行情引起的,目前南宁别墅市场主要分为四档层级。四大梯队,预算与产品力、圈层属性直接绑定,无模糊套利空间:
市场总结:
当下多数朋友聚焦的100-200 万精装合院别墅、300 万精装流派别墅,恰好处于第一档与第二档起步区间,扣除装修成本后,毛坯原值被严重压缩,产品与风险呈反比。
先来看看,那些网上冲上热搜的“捡漏别墅”:
158万的别墅,法拍房,位于保利山渐青别墅区。
……………………………………………………
371万起拍的别墅,法拍房,欠费233万,位于仙葫托斯卡纳别墅区。
下面是中介平台上挂的“市场价别墅”:
下面是中介平台上挂的“市场价别墅”:
那么问题来了,为什么预算差别会这么大呢?
预算陷阱:低价精装别墅的假象与真相
那么为什么大家会感觉200万预算在南宁能捡漏精装拎包入住的别墅机会呢?甚至有的朋友说:我一位朋友半年前就是200多万买了很不错的精装别墅呢……但是问他具体是哪里的别墅呢,他又说不出来。经过跟朋友们的交流沟通,原来答案在这里!你看你是否遇到过?被手机短视频及朋友圈信息,刷到的人为营造的 “别墅捡漏潮”,是信息差制造的幻象。200-300 万含精装,其实自己也可以算得出,对应南宁大众经济型入门别墅,所涉及的建筑成本、土地价值及装修标准,根本就难以兼顾,居住属性已经全面失衡!主要有如下五个原因——
- 比如法拍房误导:低价别墅高频出镜,多隐去了“法拍” 核心定语。里面暗含的产权纠纷、隐性欠费、长期租约等风险,后期维权成本远超差价,真正安全捡漏概率不足 5%。
- 极端个案笋盘误区:业主急售别墅房源确实有人抢到,但属于偶有存在,苦寻不如碰巧!属于市场极小概率事件,不足5%!这种房源为什么中介及亲戚为什么不会内部消化掉?直接毕竟近水楼台先得月,也最懂笋盘价值。因为,此类房源多伴随硬伤、区位缺陷或权属瑕疵,或者存在一些不便启齿的原因,看似抄底,实则承接风险资产。
- 居住逻辑错位:就是拿刚需思维去买改善盘,错穿鞋子!因为刚需以 “落脚、通勤” 为核心,有房即优选;而别墅是终极改善资产,承载圈层、私密与精神归属,卡预算购买,违背产品底层价值。
需求误区错判:坚持的买房思维是违背别墅属性及市场规律的全能式执念,既要……又要……还要……全要!部分买家仍以刚需思维选墅,追求院子 + 安静的同时,还要求兼顾【地铁 + 商圈 + 老城区+人气】的全能配套,本质是对别墅产品属性的认知缺失。为什么?因为别墅以低密、私密、土地占有为核心,与高密度商业、公共交通天然相悖,老城区别墅更是城市稀缺孤品,300 万预算难以企及。
缺少财富认知:因为优质资产从不兼顾所有便利,懂得取舍,才是进阶置业的开始。
宝藏级的居住哲学:先弄明白大平层 VS 别墅核心差异
买房不亏铁定原则:
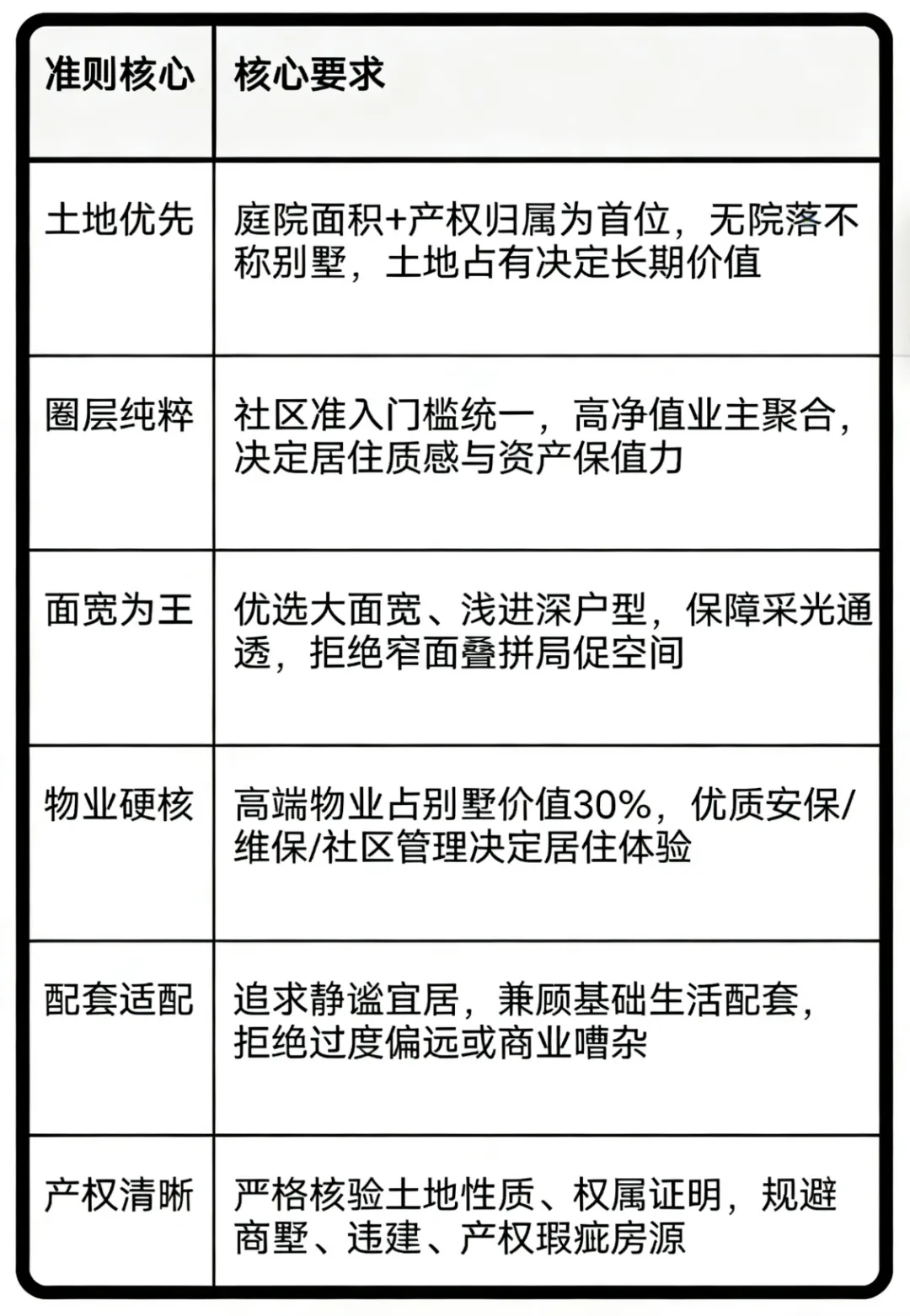
资产的价值,从不只在于面积,而在于它能否匹配你的精神高度。如你预算低于 200 万,首选品质大平层或高端住宅,建议不要考虑别墅,更不要考虑二手老房龄的破旧精装别墅,避免沦为 “住宅垃圾” 接盘者。别墅选品六大核心准则如下:
那么如何把自己的购房需求进行客观的判断呢?
需求自我适配五大判断方法:
- 1、评估日常通勤时长,接受别墅与城市中心的物理距离,不牺牲核心生活效率。
- 2、匹配家庭结构,预留老人适改、孩童活动空间,兼顾私密与互动需求。
- 3、核算持有成本,覆盖物业费、维保、庭院打理等年度支出,不降低生活品质。
- 4、明确核心诉求,优先庭院、圈层或私密性,不被多元需求分散决策。
- 5、审视精神契合度,认可别墅的慢生活与私属感,具备匹配的心境与格局。
接下来,就需要按照一定的操作步骤进行,别墅置业五步走实操:
- 第1步、需求定位与预算重构:摒弃卡预算思维,以圈层与产品力为核心,对照南宁四档墅区标准,锁定纯居住墅区,剔除商办、法拍等风险标的,结合家庭结构与生活半径,划定精准置业范围,明确庭院、层数、功能区等核心诉求,避免后期改造浪费。
- 2、深度尽调与房源筛选:核查产权年限、土地性质、有无抵押查封,走访物业与邻里,了解入住率、社区氛围及历史纠纷,实地勘察采光、防水、地下室防潮等硬件细节,比对同片区 3-5 套房源,建立价值参照体系。
- 3、实地验房与价值评估:检测水电、暖通、门窗等隐蔽工程,评估改造空间与成本,核对精装标准与品牌真伪,拒绝虚标溢价,结合区位规划、圈层纯度,综合测算资产保值潜力,不被短期低价诱导。
- 4、合同审定与风险规避:聘请专业律师审核合同条款,明确产权过户、税费承担、交付标准,补充瑕疵追责与违约赔付约定,留存所有宣传与沟通凭证,杜绝口头承诺,确保交易全流程合规可控。
- 第5步、交割入住与长期规划:完成产权过户、费用结清与物业交割,制定庭院、设备维保计划,融入社区圈层生活,以长期持有心态配置资产,实现居住价值与财富沉淀双重目标。
结语:别墅是生活的进阶,更是精神的归宿。入手前,请先确认:你是否已准备好与之匹配的心境?是否已经拥有驾驭优质资产的认知境界?如果你对以上所遇问题仍然存在选择困惑,或者在南宁选房,看不准的,可以按照相关提示扫码联系南宁韦哥问一问。
2025年11月起,老韦哥聊房服务升级啦!指导更细致了!!
最后,如果说最近刚好有需要看房的朋友,你相信我的能力,了解过我的工作经历与专业素养,我也会非常尽职尽责的帮你做好分析,节省你的时间精力。如果对老韦哥还不是太了解的,可以往下阅读了解我的故事,多看几篇我的观点文章。总之,我觉得适合你的房子我就会带你看,我觉得不能买的房子即便你要我带你去看我也不会带你去看,甚至我还会阻止你,这是我的态度跟原则。
一、服务链接:
购房陪跑服务,只需1-2天的工资,只限今天报名的,不到400元,就可请一位资深的18年房地产顾问人士给你的家庭资产优化配置保驾护航!(转款后即可获得价值828元选房工具包5件套一份+(意向房源价格合理性测算分析)专项服务一项+综合买房指导服务(含市区免费接送)+房主急卖捡漏群,后有详细介绍。另外,为回馈您的信任,让您花小钱有所值,不仅收回了成本,还能获取惊喜礼包!即成功通过我公司资格买房后即可获取价值2488元的【专业验房+美画美家书法挂画】福利套餐一份,现场兑现,详细见后。哪些房地产企业不能碰?哪些楼盘不能碰?楼盘的售价是否虚高会花冤枉钱?买房人遇到最多的问题是哪些?哪些是最容易犯的坑?二手房交易最容易出问题的风险点在哪里?都能事前给你提醒与预判!关键时候能帮你及时规避损失。微信转账报名后,1、我们会将价值828元的房产资料《南宁2025年买房避坑手册》、《南宁2025年楼市上半年报行情摘要(内部版)》、《南宁2025年选房及房价地图》、《2025年南宁主要楼盘优缺点分析》等5份资料发给你。如果你很希望在南宁找到合适自己而且性价比高的房子,我是做了18年房地产的南宁老韦哥,此前1980元的顾问陪跑服务,今天报名加入的按398元(只限今天),可以获得我们以上介绍的陪跑服务了。并可以进入我们的【VIP捡漏交流群】里,有房主急卖的房源及买房人之间的经验之谈,可以在群里交流买房心得,可以扫码加入。
扫码加我服务微信+微信群:【老韦哥购房捡漏群】
欢迎扫码加入,申请经过验证后加入哦,第一时间按提示获取购房资料与服务
温馨提醒:以上图文资料有部分来自互联网,部分资料来源于资料整理,如有侵权请在第一时间联系我们删除。
选房记忆及客户评价:
