
6月12日 /星期六
高松来好月,空谷宜清秋。溪深古雪在,石断寒泉流。
南宁 多云有阵雨或雷雨,局地中雨到大雨 25-33℃

为迎接中国共产党成立100周年,南国早报微信公众号早新闻栏目特别推出《天天学党史》专栏,以更好传承红色基因,牢记初心使命,坚持正确方向,以昂扬姿态奋力开启全面建设社会主义现代化国家新征程。专栏每日更新,敬请关注。
1936年6月12日,中共中央政治局在瓦窑堡召开会议,讨论两广事变(即西南事变)及整个形势发展的问题。【详细】
1923年6月12日至20日,中共三大在广州召开。大会的主要议程是讨论全体共产党员加入国民党的问题,决定全体共产党员以个人名义加入国民党,以建立各民主阶级的统一战线。【详细】

据南宁市疾控中心6月11日消息,该中心对一份南宁海关送检复核的印度尼西亚入境人员新冠样本进行高通量全基因组测序后,确认其感染的是新冠病毒德尔塔变异株B.1.617.2亚型。这是南宁市首次从入境人员样本中检出新冠病毒印度突变株亚型。【详讯】

为满足旅客在端午节期间的出行需求,广西铁路部门将加开或重联202趟次旅客列车。票务方面,目前区内城市去往北海方向车票紧俏。【详讯】
6月15日起,考生可登录中小学教师资格考试网查询广西2021年上半年中小学教师资格考试面试成绩。若对成绩有异议,考生可在限期内向参加面试的考点主管部门提出复核申请。【详讯】
6月11日,一名司机为了逃避抓拍,用夹子夹着假车牌盖在原车牌上,结果被广西高速交警部门当场查获。最终,司机不仅被记分、罚款,还或将面临15日以下拘留。【详讯】
▲这是用小夹子夹假车牌。
5月底,桂林全州县庙头镇山塘村一片杉树惨遭削皮【此前报道】。6月10日,记者获悉,两名树贩子想买这批树,在价格没谈拢的情况下,其中一人蒋某将杉树削皮或环割一圈作记号点数。目前,蒋某已被行拘10日。【详讯】
看见前妻坐在其他男子的电动车上,柳州男子韦某心生怨恨,开车撞上去后持刀捅刺二人,致1死1伤。近日,法院作出一审判决,韦某因犯故意杀人罪被判处死刑,缓期两年执行,限制减刑。【详讯】

6月11日,应急管理部有关负责人介绍,新《安全生产法》于今年9月1日施行,新修改的安全生产法加大对违法行为惩处力度,对特别重大事故的罚款,最高可达到1亿元。【详讯】
针对“有不少台胞希望能赴大陆接种疫苗”的情况,国台办发言人马晓光6月11日表示,对搭乘民航客运航班来大陆的台胞,只要符合接种条件,可在严格执行入境防疫规定(包括登机前和抵达后)、自愿和知情同意前提下,按有关政策在大陆接种疫苗。【详讯】
6月11日,对于接种新冠灭活疫苗超过6个月是否需要增打第三针的疑问,中国疾控中心免疫规划首席专家王华庆表示,需要更多的研究决定是不是要调整现在的免疫策略。当务之急还是建立群体免疫屏障,消除免疫落差。【详讯】
据中央纪委国家监委网站6月11日消息,江西省吉安县万福卫生院一员工自2004年申请停薪留职后不再来上班,单位于2019年作出“不回来上班就开除”的决定却没执行。院长表示自己很无奈。巡查组追查后发现,15年来卫生院一直在申报该员工的工资相关财政预算,总计约46万余元,基本上都花在了医院日常开支上。【详讯】
6月7日,厦门一56岁女子在超市内用手指甲狠掐4个月大婴儿的脚踝,造成婴儿该处表皮剥落、局部红肿。10日晚,厦门警方通报:该女子嫌婴儿车停放在收银台前影响结账心生不满,目前已被行政拘留。【详讯】

当地时间6月10日,掌掴法国总统马克龙的男子达米安·塔雷尔在法国东南部德龙省瓦朗斯出庭受审,被判处监禁4个月。【详讯】
当地时间6月10日,印度尼西亚卫生部发布的新冠疫情数据显示,该国过去24小时新增确诊病例8892例,连续第二天刷新该国3月底以来的单日新增病例数新高。【详讯】
当地时间6月9日,俄罗斯政府颁布法令,决定不再履行《俄美政府关于“开放陆地”的谅解备忘录》。这意味着部分美国驻俄外交官在离开驻地超过25英里(约合40公里)时应向俄外交部报备。【详讯】
近日,以色列文物管理局宣布在特拉维夫市附近发现一枚约1000年前的鸡蛋,几乎完整无缺。【详讯】

近日,国资委印发《通知》指出,中央企业原则上只能控股1家融资租赁公司(不含融资租赁公司子公司),对于业务雷同、基本停业的融资租赁公司,应坚决整合或退出。【详讯】
国家医保局近日发布《2020年全国医疗保障事业发展统计公报》。去年全国基本医疗保险参保人数达136131万人,参保率稳定在95%以上。【详讯】
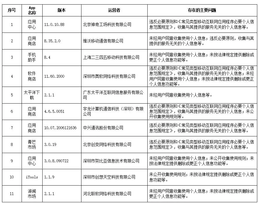
6月11日,国家互联网信息办公室通报,Keep等129款App违法违规收集使用个人信息情况,责令限期整改。【详讯】
上下滑动查看全部↓↓↓
一、运动健身类App情况

二、新闻资讯类App情况

三、网络直播类App情况

四、应用商店类App情况

五、女性健康类App情况

六、网上购物类App情况

七、学习教育类App情况

八、婚恋相亲类App情况


6月11日,2021年世界女排联赛官网更新了中国女排15人的参赛名单,朱婷、袁心玥、颜妮、丁霞、龚翔宇和李盈莹6名主力球员回归。北京时间12日22时,中国女排将迎战荷兰女排。【详讯】
6月11日,2021年全国田径冠军赛暨奥运会选拔赛在浙江绍兴开幕。在男子1500米决赛中,广西选手刘德助后程发力,为广西田径取得又一个重磅冠军。【详讯】
6月10日晚,第二十七届上海电视节白玉兰绽放颁奖典礼在上海举行。《山海情》获得了最佳中国电视剧奖。《觉醒年代》获得了最佳编剧(原创)、最佳导演、最佳男主角3项大奖,其中饰演陈独秀的于和伟获最佳男主角。在《三十而已》中饰演顾佳的童瑶获最佳女主角。【详讯】

6月12日
早安宝贝:祎祎

你也想让你的宝贝来到《早新闻》栏目向大家送上早安吗?关注南国早报微信公众号,回复关键词“早安宝贝”,即可上传照片并参与活动投票(活动规则详见投票页)。【点击参加活动】

广西向全区开放新冠病毒疫苗免费接种预约服务,启动大规模人群接种工作,逐步实现“应种尽种”。个人如何进行接种预约?可以这样做:
1.关注南国早报微信公众号;

2.回复关键词“接种预约”获取新冠疫苗接种预约页面;
3.按提示进行信息预登记。

鸡蛋保鲜小妙招:①不要横放,应该大头朝上小头朝下、直立竖放;②存前不要冲洗,烹调前,可先冲洗再下锅;③不要“裸”放,用食品袋或保鲜盒密封好,再放进冰箱内冷藏更佳。
值班编辑丨黄秀宁
值班校对丨麦雪莉
值班主任丨唐海波
值班编委丨刘飞锋
更多精彩资讯,请关注早报君推送
