点击↑上方蓝字,速戳底部菜单栏【微信办事】【特惠|补贴】【招聘|活动】获取你想看的内容

住房公积金最大的作用就是
买房可以使用低利率的公积金贷款
那有朋友问了
公积金能不能全额提取出来呢?
以下这些情况可一次全额提取
赶快来看看吧!

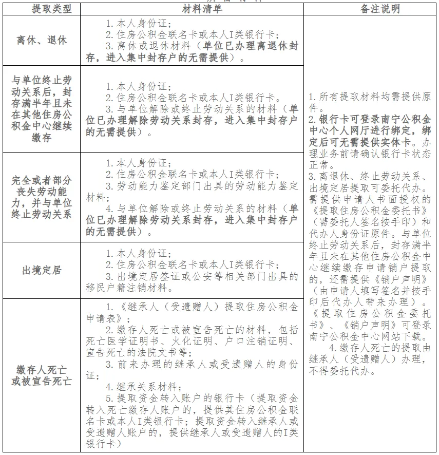
职工发生以下情形之一的,可按规定办理住房公积金销户提取:
一、离休或退休且个人账户为封存状态的;
二、完全或者部分丧失劳动能力,并与单位终止劳动关系且个人账户为封存状态的;
三、与单位终止劳动关系后,个人账户连续封存满半年且未在其他住房公积金中心继续缴存的;
四、出国定居或到港、澳、台地区定居且个人账户为封存状态的;
五、缴存人死亡或被宣告死亡的,缴存人的合法继承人、受遗赠人可以提取缴存人住房公积金账户内的全部余额并注销其公积金账户。

1.缴存人死亡或被宣告死亡提取
(1)需由法定第一顺序继承人办理(任一法定第一顺序继承人均可办理),提供继承关系材料原件,包括结婚证、户口簿、出生医学证明、被继承人所在单位出具的关系证明、继承公证书或生效的法院判决书、裁定书等。
(2)没有法定第一顺序继承人继承的,由其他法定继承人办理,提供继承公证书或生效的法院判决书、裁定书等材料原件;由遗嘱继承人继承的,提供继承公证书或生效的法院判决书、裁定书等原件;受遗赠人接受遗赠的,提供遗赠公证书或生效的法院判决书、裁定书等原件。
(3)继承人或受遗赠人为无民事行为能力人或限制民事行为能力人的,由其监护人代为办理。还应提供法院认定行为能力的相关证明(被监护人为未成年人的无需提供)、监护人关系证明和监护人身份证原件。监护人关系证明包括:
①监护人为父母、子女关系的,提供出生医学证明或户口簿原件。
②监护人为其他近亲属、其他个人或组织的,需提供被监护人住所地的居民委员会、村民委员会、民政部门或者人民法院指定其担任监护人的材料原件。
2.申请人符合销户提取条件但在南宁公积金中心有未结清的公积金贷款的,其个人账户余额应优先用于冲还未偿还的公积金贷款,按最大额度冲还后再注销个人账户。委托代办的,还需提供《住房公积金销户提取申请表(冲抵偿还贷款同意书)》(由提取申请人填写签名并按手印后代办人带来办理)。
《住房公积金销户提取申请表(冲抵偿还贷款同意书)》可登录南宁公积金中心网站下载。
3.南宁公积金中心因调查核实需要,可要求职工进行解释说明或补充材料。未尽事宜以《南宁住房公积金提取管理办法(修订)》和《南宁住房公积金提取管理实施细则(修订)》等有关规定为准,如遇政策调整作相应调整,以新政策为准。

摄图网 ID:400633331
离退休以及与单位终止劳动关系后封存满半年且未在其他住房公积金中心继续缴存两项销户提取业务,如果单位已为申请人办理对应的离退休封存或解除劳动关系封存,申请人个人账户进入集中封存户的,可通过南宁公积金中心网站或微信公众号、爱南宁APP(搜索“南宁公积金”)、支付宝APP(搜索“南宁公积金”)登录个人网厅“零材料”线上办理。
小编提醒
扫描/识别下方二维码,
关注【南宁本地宝】公众号,
在对话框回复【公积金】获取
南宁公积金/区直公积金
缴存上下限调整信息;
公积金提取+贷款+缴存指南汇总、
网上办理入口及流程。


-END-

小编工资涨1毛

小编有话说
➤推荐关注:为了大家第一时间收到南宝的消息,大家可以将【南宁本地宝】设为“星标”哦。

➤推荐阅读:
➤推荐服务:在【南宁本地宝】公众号对话框(不是评论区哦)发送关键词
向下滑动查看更多
回复【发票】获发票抽奖活动入口、中奖名单
回复【灯会】获南宁灯会活动汇总/指南
回复【演唱会】获南宁演唱会安排/购票入口
回复【漫展】获南宁漫展时间/地点/购票/嘉宾
回复【招聘】获南宁国企/事业单位/学校/医院招聘
回复【以旧换新】获广西以旧换新补贴汇总/领取入口
回复【育儿补贴】获补贴标准/金额计算器/申请入口
回复【补贴】获南宁各个补贴领取指南/入口
回复【景区】获取南宁景区预约及购票入口
回复【消费券】获南宁消费券汇总/领取入口
回复【南宁之夜】获南宁之夜预约入口及游玩攻略
回复【机场大巴】获取南宁机场大巴各线路时刻表
回复【园博园】获取园博园开放时间、购票入口
回复【方特】获取方特优惠购票入口、游玩攻略
回复【公租房】获公租房选房报名入口、申请指南
回复【身份证】获南宁身份证办理指南及进度查询
回复【居住证】获居住登记/居住证办理入口及指南
回复【电动车】获取电动车线上上牌入口及流程
▌商务合作:电话 4009999087;QQ 4009999087;微信咨询1;微信咨询2
▌声明:内容南宁本地宝整理,转载注明。如涉及侵权或对版权有疑问,请邮件联系 wbl@bendibao.com 删除处理
▌图文来源:来自南宁住房公积金管理中心、摄图网、图虫网。
▌编辑:夏目(温碧莲)
注:添加时,若无法及时联系,请选择在“南宁本地宝”微信公众号”最新一篇文章底部留言说明即可




